再上一天班,五一小长假就来啦!
整整五天的假期
大家想好怎么安排了吗?
有在深圳的朋友问
五一,可以去香港吗?
奥一君建议是不要去
如果你一定要去
往返一趟可能需要28天
28日下午,香港特区政府食物及卫生局举行记者会。会上,食物及卫生局局长陈肇始表示,自4月11日以来,香港新冠肺炎单日新增确诊案例始终维持个位数,其中出现5天零确诊。鉴于目前的防控情况,特区政府决定,香港针对入境人士为期14天的强制检疫措施,将暂定延长执行1个月,由5月7日延至6月7日。

陈肇始表示,内地入境人士强制检疫14日的规定将豁免部分人士,包括跨境学生和服务提供商,以及符合香港经济发展利益的生产作业、业务活动及专业服务人士。
去完香港,隔离14天后
回到深圳
经深圳口岸入境的人则要
就地隔离14天
4月26日,深圳市人民政府口岸办公室发布提示——根据省疫情防控工作的统一部署,自4月28日8时起,经深圳口岸入境人员,均需在深圳市就地集中隔离医学观察14天,请各位旅客提前做好准备。
据了解,此前的政策根据入境人员目的地的不同作出差异化的安排,而最新的政策则明确,经深圳口岸入境人员都将在深圳市就地集中隔离医学观察14天。

深圳市口岸办表示,政策实施后,入境人员在入境后,由口岸工作人员带往深圳市政府指定隔离酒店,每天住宿费用300元人民币,餐费100元人民币,均需自费承担。
面对难得的五一小长假
是否可以小范围出行旅游呢?
中国疾控中心研究员表示
▶对于大部分近期没有病例报告的地区,出行旅游较安全
▶因目前还有新增境外输入病例或本土病例,所以还是要保持警惕
▶这几类人不建议去旅行:老人、慢性病患者、孕妇等高危人群
有朋友担心
如果是跨省旅行
回来会不会被隔离?
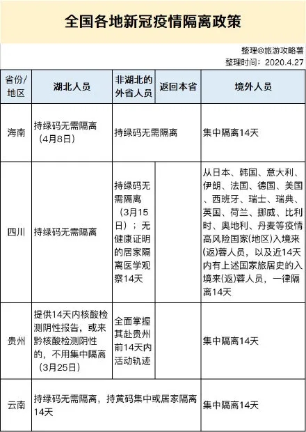
最新整理的各省市隔离政策
请收好






虽然知道大家已经憋很久啦
但是五一出门旅游的时候
大家还是要提高警惕
千万不要松懈!
五一出门前,这些提醒需牢记
1
合理选择出行地区。按照新冠肺炎疫情分区分级精准防控的要求,市民外出旅行应提前了解目的地是否属于低风险地区,必须不前往中高风险地区出行。
2
合理选择旅游景点。尽量选择室外旅游景点,错峰出游,避开热门景点或者景点的高峰时段,少去人群密集的室内场所,避免在通风不良的密闭空间内游玩娱乐项目。
3
合理选择食宿场所。应选择卫生通风条件良好的宾馆和就餐场所,入住后或就餐前要开窗通风。倡导餐食打包取食,错时错峰就餐,用餐时采取分餐模式,与其他桌隔桌而坐或保持一定距离,避免聚集。
4
做好全程个人防护。个人出行前应配备数量充足的口罩、消毒液等防护用品。出行期间要全程佩戴口罩、保持1米以上的社交距离,应勤洗手、不扎堆、不聚集。如乘坐公共交通工具,要遵守秩序和乘务人员的管理要求,具备条件的要尽量开窗通风,并妥善保存票据,记录自己的旅行轨迹,以备查询。
5
做好自身健康监测。市民在出行过程中要留意当地公布的疫情防控部门电话,密切关注自己的体温和身体状况,如出现身体不适,尤其是发热、咳嗽等呼吸道症状,应立即到就近医院发热门诊就诊。
6
特殊人群忌远途旅游。不建议老年人、慢性病患者、孕妇等新冠肺炎高危人群外出旅行,尤其是远途旅行。
旅游贴士
游玩过程中要注意什么?
▶在景区要有序排队,保持一米以上距离;
▶在人员密集场所要佩戴口罩,注意咳嗽礼仪;
▶保持良好的卫生习惯,随时做好手部卫生;
▶若旅途中出现发热、干咳、乏力等症状,应立即到就近的医疗机构就诊。
旅行期间饮食应注意什么?
▶乘坐交通工具时,尽量减少饮食次数;
▶在景区内饮食时,建议首选外带食品;
▶若需在餐厅用餐,建议间隔错位用餐,与其他人保持一米以上的距离。
▶不推荐大规模聚餐,也不建议携带婴幼儿进入餐厅。
旅行期间住宿要注意什么?
▶提前预定酒店,并咨询入住酒店疫情防控要求,提前申领“健康码”。
▶办理入住时要佩戴口罩,与其他人保持一米以上距离;
▶乘用酒店电梯时尽量不要用手直接触碰电梯按钮;
▶入住后要开窗通风,虽然现在的酒店都是一客一消毒,但尽量自备水杯、毛巾等物品;
▶勤洗手,保持生活用品卫生清洁。
广东省文化和旅游厅
提醒广大民众:
“五一”假期出游
疫情防控不放松
安全文明记心中