1月17日,赢合科技(300457.SZ)公告,公司董事长、CEO王维东因涉嫌操纵证券、期货市场罪,已于15日被公安机关采取刑事拘留,其个人涉嫌违法的情况尚待公安机关进一步侦查。
尽管赢合科技发布公告强调此事件对公司影响可控,以期稳定市场信心,却预料不到公司信披之前、董事长被刑拘当日,二级市场的异动让公司遭遇提前泄露信息的质疑,并收到监管部门的关注。
1月13、14日,公司股票连续2日下跌,公司收到王维东家属通知但尚未公告当日,股价更是盘中跌停,报收22.49元/股,机构资金出逃明显。
赢合科技则对记者表示,公司股价受宏观经济、行业政策、市场情绪等多种因素影响。公司目前经营情况良好,在手订单饱满,客户对公司产品质量认可度高。从事件本身看,赢合科技在1月17日的临时董事会中改选公司董事王庆东为董事长。目前,上海电气(601727.SH)为公司第一大股东,而新任董事长王庆东过去经历与上海电气联系紧密。二级市场对此事反映或许存在分歧,相关风险值得注意。

事件一:赢合科技董事长被拘 涉嫌操纵市场
1月17日,赢合科技(300457.SZ)公告,公司董事长、CEO王维东因涉嫌操纵证券、期货市场罪,15日,已被公安机关采取刑事拘留。

尽管赢合科技发布公告,强调此事件对公司影响可控,以期稳定市场信心,却预料不到公司信披之前、董事长被刑拘当日,二级市场的异动让公司遭遇提前泄露信息的质疑,并收到监管部门的关注。
17日,赢合科技在公告中表示,王维东主要负责公司战略及投资事宜,公司日常经营管理由公司总裁许小菊负责。目前,公司日常经营活动正常。
但自12日赢合科技发布2020年靓丽业绩预告利好消息后,公司股价表现却反常。公司预计2020年实现归母净利润3亿-3.6亿元,同比增长82.16%-118.60%。1月13日公司股价冲高回落,盘中最高突破32元/股,当日报收于30.42元/股,下跌1.84%;1月14日下跌7.59%;1月15日即公司收到王维东家属通知但尚未公告当日,股价更是盘中跌停,报收22.49元/股,机构资金出逃明显。这一现象背后是否涉及内幕信息提前泄漏,也引起了深交所的关注。
赢合科技则对记者表示,公司股价受宏观经济、行业政策、市场情绪等多种因素影响。公司目前经营情况良好,在手订单饱满,客户对公司产品质量认可度高。
从事件本身看,赢合科技在1月17日的临时董事会中改选公司董事王庆东为董事长。目前,上海电气(601727.SH)为公司第一大股东,而新任董事长王庆东过去经历与上海电气联系紧密。公司也对记者表示,公司新任董事长王庆东曾任上海电气自动化事业部规划办主任、产业发展部部长,上海电气自动化集团产业发展部部长,其具备丰富的工业自动化技术研发及投资管理等工作经验。公司相信,赢合科技将在新任董事长的带领下,按照既定战略和经营计划持续向前发展。值得一提的是,王维东也是赢合科技创始人,二级市场对此事反映或许存在分歧,相关风险值得注意。
事件二:新纶科技:董事长侯毅辞职 副董事长廖垚暂行代理职权
1月15日,新纶科技(002341.SZ)发布公告称,公司实际控制人侯毅因个人原因,辞去董事、董事长、战略委员会主任委员及总裁职务。在新的董事长和总裁产生前,将由副董事长廖垚代理董事长、总裁职务并行使法定代表人相关权利。

对于此事,新纶科技对记者来电表示,公司目前不接受采访。需要指出的是,因存在经营业绩下滑、可能面临宁国市千洪电子有限公司商誉减值风险、逾期债务规模大、纳入被执行人名单、股权转让进展缓慢的事项,新纶科技于14日发布公告表示,评级机构中证鹏元将公司长期信用等级由 A+下调至 A-,评级展望维持负面,维持“16 新纶债”信用等级为 AAA。
公司信用评级下调背后是经营情况的多重风险。因2016年至2018年虚构贸易业务,虚增收入、成本及利润等违规事项,公司目前也正遭遇投资者索赔。
显而易见的是,新纶科技在经营方面存在较为明显的压力,公司形象也遭遇负面影响,维持二级市场信心存在一定困难,投资者需注意相关风险。
事件三:涉嫌非法吸收公众存款罪 财务总监被采取强制措施
联建光电(300269.SZ)财务总监席智建因涉嫌非法吸收公众存款罪,于1月16日被深圳市公安局南山分局刑事拘留。根据公开信息,席智建于2017年10月入职联建光电,去年8月始任公司财务总监。

值得一提的是,据财联社报道,席智建正是近日小牛资本案涉案人员之一。公司对记者表示,一切以公告为准,公司将持续关注此事。
据联建光电公告,上述所涉案件与席智建入职公司前工作事项相关。公司已对其相关工作做了妥善安排,暂由公司副总经理、董事会秘书代理财务总监一职,不会对公司各项业务造成影响,目前公司生产经营情况正常。
从二级市场看,决定股价高低和市值大小的核心因素还是上市公司的内在价值,但公司高管涉嫌违法违规被刑拘,对公司声誉影响较大,投资者应警惕短期风险。
事件四:光启技术12亿担保未信披 实控人刘若鹏等遭通报批评
由于2018年1月至2020年5月,光启技术(002625.SZ)以定期存单形式为控股股东关联方深圳光启创新技术有限公司、深圳光启合众科技有限公司提供担保,累计发生额12.15亿元,日最高合同金额12.15亿元,占光启技术2017年度经审计净资产的16.14%。但光启技术未就上述担保履行审议程序与信息披露义务。

而上述行为违反相关规定,深交所决定对光启技术及光启技术实际控制人、董事长刘若鹏、总经理赵治亚、财务总监张洋洋给予通报批评的处分。
记者从光启技术获悉,目前担保已解除。从合规经营角度看,及时披露信息对维护投资者利益具有重要意义,事后的通报批评也将损害公司声誉,上市公司应加强信披合规意识。
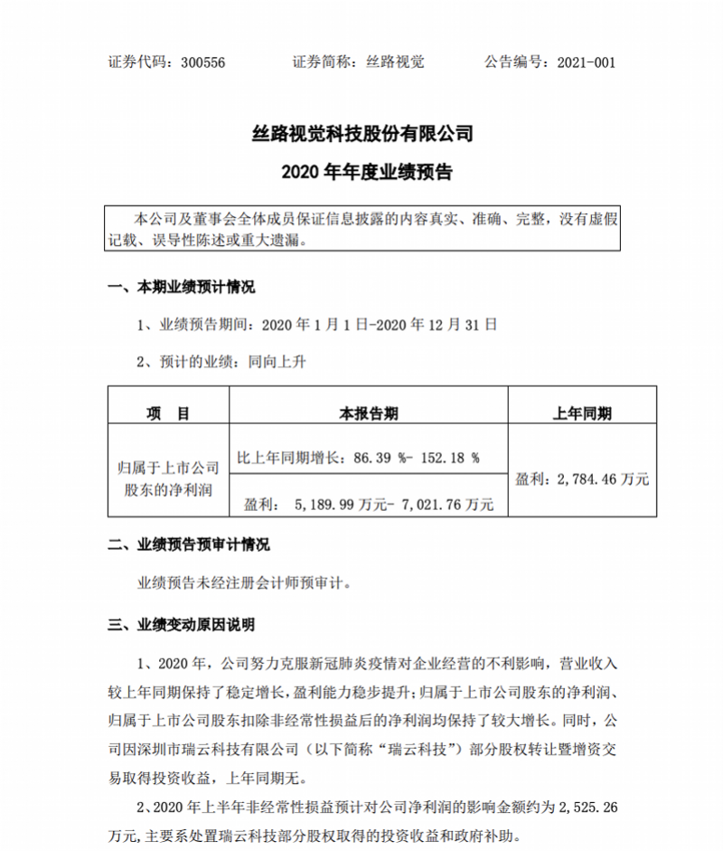
事件五:丝路视觉去年盈利预增最多1.5倍 扣除投资收益有下滑风险
1月13日晚间,丝路视觉(300556.SZ)发布2020年度业绩预告称,预计公司盈利5189.99 万元- 7021.76 万元,同比增长86.39 %- 152.18 %。记者注意到,剔除转让子公司部分股权得到的投资收益后,丝路视觉2020年的净利润同比有下滑的风险。

2020年3月,丝路视觉转让了瑞云科技部分股权,获得2092.50 万元的股权转让款,并初步确认 2327.65 万元的投资收益。公告显示,处置瑞云科技部分股权取得的投资收益和政府补助对公司净利润的影响约为预计对公司净利润的影响金额约为2525.26万元。
而扣除上述投资收益及政府补助后,公司2020年的净利润大约在2664.73万元-4496.5万元之间,与2019年净利润2784.46万元相比,有下降的风险。
丝路视觉对记者表示,去年公司业绩有所增长,业绩预告给出的是一个区间,实际情况比较大的可能是趋于中间位置,一切以3月份公司正式年报为准。
需要指出的是,2018年,正是通过转让瑞云科技的部分股权,丝路视觉获得了3019.59万元的投资收益,占当年净利润的比例超五成。
投资收益虽能为公司带来额外的收入,一定程度降低公司经营压力,但投资者仍需注意,靓丽的业绩表象下,决定股价高低和市值大小的核心因素还是上市公司的内在价值。
事件六:临阵更换审计机构赛为智能被问询
临阵更换审计机构,赛为智能(300044.SZ)被问询,监管部门指出审计时间紧张,及更换审计机构真实原因是否存在会计处理存在分歧等。

1月12日,赛为智能发布更换2020年度审计机构公告后一日即收到深交所关注函。深交所指出,立信事务所是否存在因审计范围受限、与赛为智能就会计处理存在分歧、存在纠纷或其他导致未能续聘或不愿承接公司年审项目的情形。
赛为智能对记者表示,公司更换审计机构主要由于双方合作已达5年,且原审计机构业务调整、人员安排等多方面原因,经双方协商一致后做此决定。
需要指出的是,赛为智能去年经营现金流净额下降明显,截止去年前三季度,同比下降2,546.14%。公司公告显示,主要原因系销售商品、提供劳务收到的现金减少所致。临阵更换审计机构,后续可能带来的蝴蝶效应也值得投资者警惕。