7月23日,来自深圳银保监局连续两则出发信息,均指向建科保险经纪有限公司与其高管耿星超。


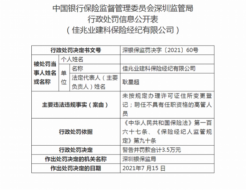
来自深圳监管的行政处罚信息公开表显示,建科保险经纪有限公司因“未按规定办理许可证住所变更登记;聘任不具有任职资格的高管人员”的违法违规事实,受到警告并罚款合计3.5万元,行政处罚依据为《中华人民共和国保险法》第一百六十七条、《保险经纪人监管规定》第九十条。
同日,另一份行政处罚则是针对建科保险经纪的法定代表人耿星超。处罚信息表显示,主要违法违规事实(案由)是“未按规定办理许可证住所变更登记;聘任不具有任职资格的高管人员行为直接负责的人员”,对耿星超警告并罚款合计2.5万元。
实际上,此次被罚并非空穴来风。
南都记者注意到,建科保险经纪此前曾向监管部门提交了“任命耿星超为董事长兼总经理的请示”。不过,因为耿星超正在接受调查,今年5月中旬,深圳银保监局发出了“不予许可耿星超任职资格”的批复。
这份批复称,耿星超存在《保险经纪人监管规定》第二十二条第五款“正在接受司法机关、纪检监察部门或者金融监管机构调查”的情况,不符合该规定有关保险经纪人高级管理人员任职资格的要求。经研究,决定不予许可耿星超任职资格的申请。
记者查阅公开资料看到,建科保险经纪有限公司于2005年成立,部位在深圳,注册资本为5000万人民币,是受中国银行保险监督管理委员会监督的保险经纪机构,持有全国性的保险经纪业务牌照。目前已在北京、上海、广东、深圳、湖南、山东、河北等全国重点省市开设了7家分支机构。
值得玩味的是,虽然被监管指“聘任不具有任职资格的高管人员”,不过该公司官网声称,“目前已经初步建立起一套科学的管理架构以及高素质的管理团队。90%以上员工都拥有本科及以上学历,公司的管理成员均来自平安、泰康、新华等国内知名保险公司”。


