9个项目,1893万!深圳公示企业技术改造扶持计划

2021-10-22 09:39来源:南方网编辑:李媛
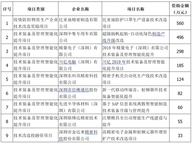
资助资金最高的项目类别是疫情防控物资生产企业技术改造奖励项目

近日,深圳市工业和信息化局发布关于下达2021年企业技术改造扶持计划第三批资助计划的通知。本次共扶持资助9个项目,总资金1893万元。

其中,资助资金最高的项目类别是疫情防控物资生产企业技术改造奖励项目,由比亚迪精密制造有限公司所做的比亚迪防护口罩生产设备技术改造项目,资助金额560万。具体如下表:

61721618ddaa1.png

2021年企业技术改造扶持计划第三批资助计划

今日报纸

手机读报