1月27日,中国银保监会深圳监管局官网发布2022年开年第一批行政处罚信息公开表,共计11张罚单,其中寿险“老大哥”中国人寿赫然在列,并领到了其中三张单。

2名主管人员遭警告并分别罚款7万元、4万元
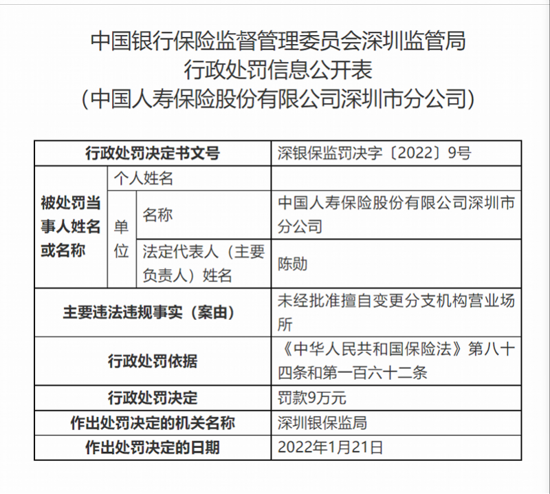
行政处罚信息公开表显示,中国人寿保险股份有限公司深圳市分公司因未经批准擅自变更分支机构营业场所,被深圳银保监局罚款9万元,2名对此行为直接负责的主管人员遭警告并分别罚款7万元、4万元,合计处罚金额20万元。
按照监管处罚信息,中国人寿深圳市分公司的法定代表人(主要负责人)为陈勋。
一周之前,中国人寿扬州市分公司收到罚单
就在一周之前,中国人寿刚刚吃过罚单。中国银保监会官网2022年1月21日公布的《扬州银保监分局行政处罚信息公开表显示,中国人寿保险股份有限公司扬州市分公司内控管理不到位、分支机构管理不符合规定、给予客户保险合同以外利益、业务数据不真实,罚款人民币47万元。
去年2月份,因员工实名举报中国人寿嫩江支公司大量造假,让这家企业一度身陷舆论漩涡。
而事实上,频频违规被曝的背后,也反映了中国人寿的合规问题。南都记者了解到,从2020年监管处罚情况来看,按照不完全统计,中国人寿保险股份有限公司及其部分分支机构累计被罚92次,累计罚款金额合计964.8万元,年度累计罚单数量以及累计罚单金额两方面均排在寿险业第一位。


