10月13日,国家发展改革委发布《关于推广借鉴深圳综合改革试点首批授权事项典型经验和创新举措的通知》(以下简称《通知》),对深圳综合改革试点的新进展新成效进行深入梳理研究,形成了4方面18条典型经验和创新举措全国推广,鼓励各地结合实际认真学习借鉴。
4方面18条典型经验和创新举措全国推广
《通知》显示,党中央部署开展深圳综合改革试点两年多来,各项改革举措总体进展顺利,重点领域和关键环节改革成效持续显现,形成了丰富的制度成果和实践成果。
其中,一些创新举措已规范形成相关政策规定在全国层面推出,一些典型案例和做法已通过不同方式在面上或具备条件的地区复制推广。为进一步发挥试点的示范带动作用,国家发展改革委会同相关方面在前期有关工作基础上,对深圳综合改革试点的新进展新成效进行深入梳理研究,形成一批典型经验和创新举措,鼓励各地结合实际认真学习借鉴。
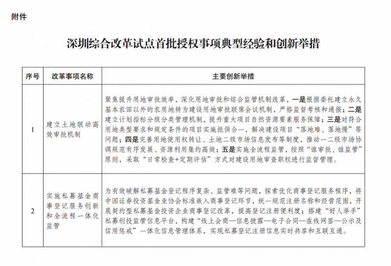
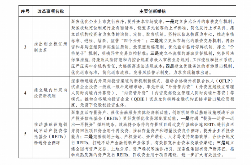
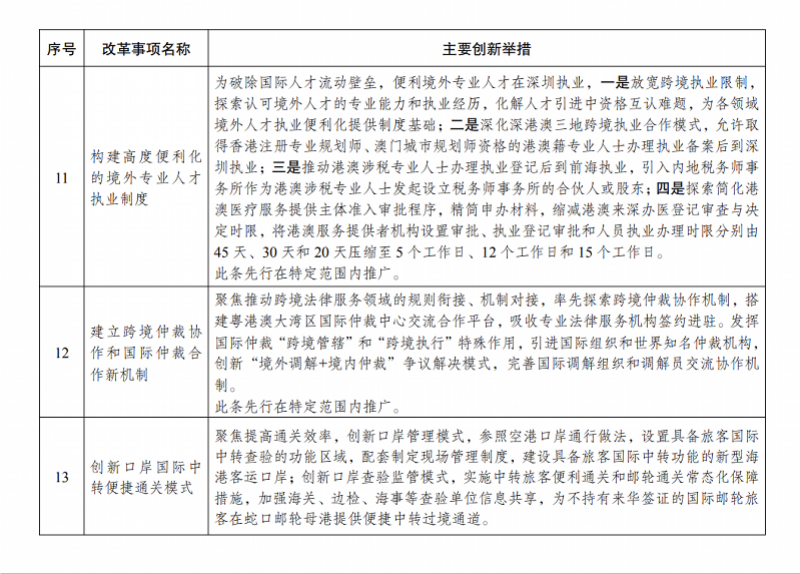
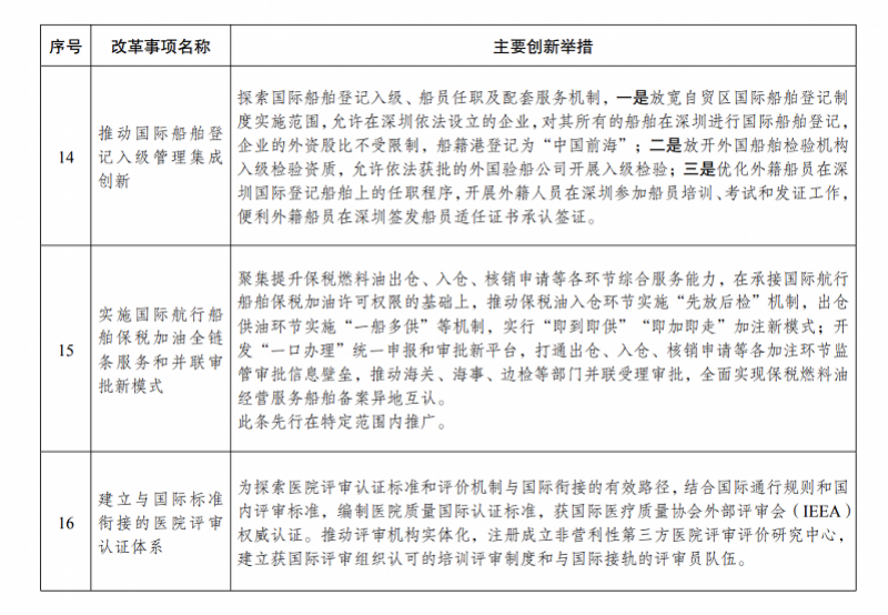
据悉,本次推广借鉴的典型经验和创新举措共18条,主要包括:要素市场化方面,建立土地联动高效审批机制、实施私募基金商事登记服务创新和全流程一体化监管、推出创业板注册制改革等5条;科技创新方面,建立新兴领域知识产权保护新机制、创新基层编制资源统筹管理、实行大科学计划全链条综合管理机制等6条;对外开放方面,建立跨境仲裁协作和国际仲裁合作新机制、创新口岸国际中转便捷通关模式、推动国际船舶登记入级管理集成创新等4条;公共服务和生态环境治理方面,建立与国际标准衔接的医院评审认证体系、建立急需药械准入和全流程监管新机制、打造气候项目市场化投融资服务新模式等3条。
其中,构建高度便利化的境外专业人才执业制度、建立跨境仲裁协作和国际仲裁合作新机制、实施国际航行船舶保税加油全链条服务和并联审批新模式、建立急需药械准入和全流程监管新机制等相关举措拟先行在符合条件的特定范围内推广。
《通知》要求,各地要高度重视,加强组织领导,主动对标先进,及时跟进学习借鉴,结合推广的经验举措,加快推进重点领域和关键环节改革,推动本地改革工作不断向纵深推进。
专家观点:“综合改革试点就是最大的‘礼包’”
2020年10月,中共中央办公厅、国务院办公厅印发了《深圳建设中国特色社会主义先行示范区综合改革试点实施方案(2020-2025年)》,同时以附件形式印发了首批授权事项清单,是建设中国特色社会主义先行示范区的关键一招。
综改方案出台的一个大背景是深圳经济特区成立40周年,迈入不惑之年的深圳,未来要怎么走?在社会各界引发了一些思考与讨论。中国(深圳)综合开发研究院数字战略与经济研究所所长曹钟雄此前接受南都记者采访时表示,过去,通过改革开放,深圳取得了奇迹式的发展,未来深圳的发展也决不能走上“摊大饼”的简单路径,而是要通过持续的改革,在有限的空间内激发新的发展潜能和创新动力,突破一些体制机制的制约堵点,“从这个角度考虑,我认为是综合改革试点就是最大的礼包。”
今年4月,国家发改委召开的新闻发布会上介绍了深圳推进综改试点情况。国家发改委政研室副主任、新闻发言人孟玮表示,一年多来,首批40条授权事项全面落地实施,重点领域和关键环节改革成效持续显现,改革与立法也实现了有效联动。
比如,在要素市场化配置方面,2020年8月24日,创业板注册制下首批18家企成功上市,资本市场建设迈出承上启下的关键一步。截至到今年7月31日,创业板新上市公司339家,合计募集资金超过3100亿元,上市公司达1159家,总市值超12万亿元。又如在民生服务供给方面,稳步推进国际前沿药品应用试点。截至今年8月,有16种进口药品和9种进口医疗器械已获批使用,累计使用超900人次。
深圳推出创业板注册制改革、建立急需药械准入和全流程监管新机制也在此次发布的18条推广清单中。
随着首批授权事项全面落地实施,第二批授权清单也令人充满期待。曹钟雄表示,他特别关注战略新兴产业发展的领域,今年深圳发布了“20+8”产业政策聚焦培育战新产业集群,他认为其中需要解决的并不仅仅是产业链、供应链安全的问题,还需通过综改试点取得突破并争取到更多全国试点的机会。数字经济领域,曹钟雄表示,包括数据资产的定价、数据要素的流动,再如游戏版号、网络视听等审批等等方面,也有待于通过综改试点争取突破。









