阳了别慌!感染了新冠病毒不一定要去医院(发热诊室),无症状、无严重基础疾病的阳性者,可以优先居家隔离治疗。
有“十大症状”或“阳”了的居民想开药或就诊,又担心挤发热门诊可能交叉感染,可以到深圳46家“互联网医院”进行线上咨询,药品快递到家;家里备了药但又不知道怎么该怎么吃的,也可以在线上问清楚。
01
什么是“线上问诊”?
近日,国务院联防联控机制印发了《关于做好新冠肺炎互联网医疗服务的通知》,其中提到——
鼓励医疗机构(指互联网医院、开展互联网诊疗服务的医疗机构)通过互联网诊疗平台为患者提供开具治疗处方、送药上门,提供就医、心理咨询和用药指导等提供24小时网上咨询服务。
02
哪些人适合“线上问诊”?
出现新冠肺炎相关症状的患者
符合《新冠病毒感染者居家治疗指南》居家的感染者
03
“阳”了别慌,一般7天转阴!
04
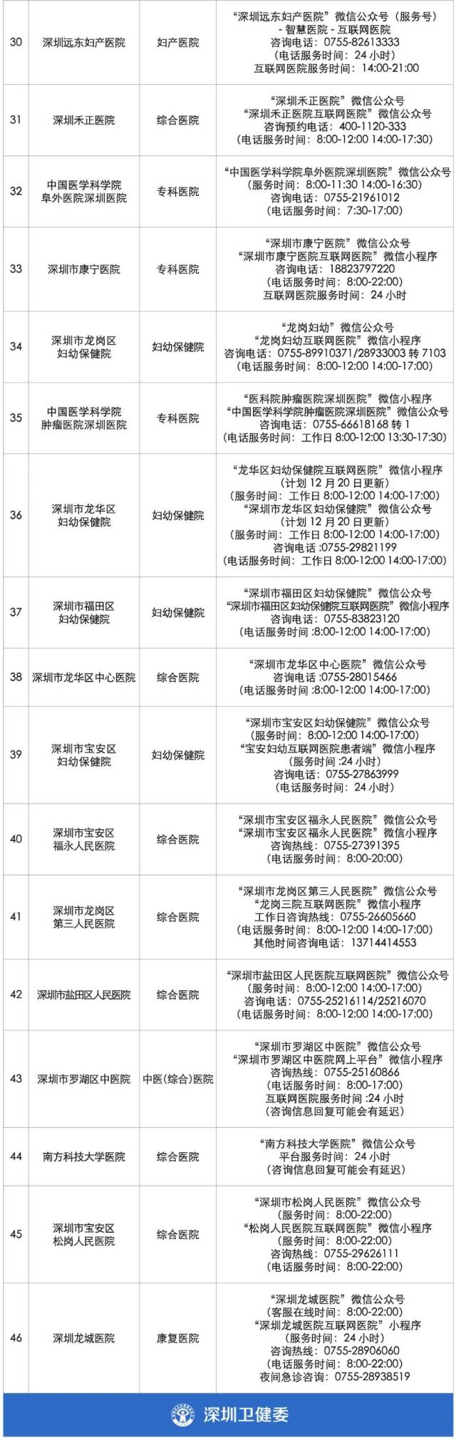
目前深圳共46家“互联网医院”





