现代人
和谁待一起的时间最久?
它肯定是不少人的答案
▼

作为一枚资深的互联网冲浪选手
相信各位小伙伴
都有一定的反诈意识
比如陌生的网站不随便点啦
网恋不随便谈啦
不过今天大件事君要说的套路
可能很多人还真的
没办法一下子甄别出来

就在昨天(3月18日)
深圳市反电信网络诈骗中心发布提醒
不能进入这类中文网站
迷惑性极强!极强!

是什么类型的中文网站?
为何有极强的迷惑性?
一起来关注
提醒:不能进入这类中文网站
有人被骗走贷款数万元
事情经过是这样的
▼
一名受害人接到一个“165……”的陌生电话。(事后,经警方查询,该号码为山东移动用户号码)
陌生电话称,受害人在“京东金条”借款平台中存在“违规网贷行为”。如不按照要求注销账户,相关银行贷款,利息会大幅增加 。
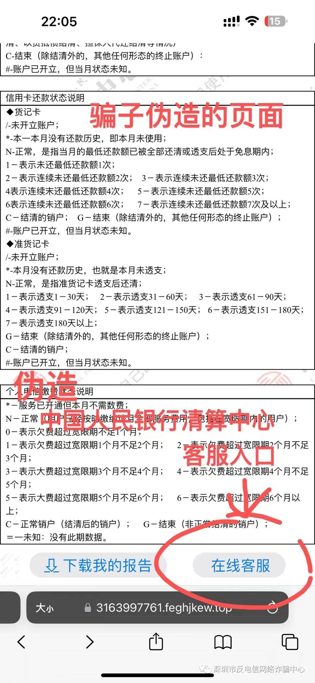
随后,骗子电话要求,添加受害人QQ,将其拉入一个QQ群中,并通过QQ语音聊天,告诉受害人通过手机浏览器输入:个人征信中心官网.com,点击相关页面查看内容。(事后,经警方核实,输入“个人征信中心官网.com”后会直接跳转到冒充中国人民银行征信中心的虚假钓鱼网站。)
而后续
整个诈骗过程
都在网站上完成
第一步
骗子要求受害人浏览该网页,在网页中查询个人信用信息报告(如下图),再引导受害人继续往下操作。
|
|
第二步
|
|
第三步
|
|
第四步
|
|
第五步
受害人意识到被骗后紧急拨打反诈专线96110报警止付。目前警方仍在进一步侦办中。
据了解,近期,北京朝阳、安徽蚌埠警方发布过类似提醒。
相信看到这
很多小伙伴心里都会有疑惑
这个网站看起来是官网
为何点进去
却会进入骗子设置好的陷阱里呢?

别着急
这就为大家解释解释
反诈分析

如果还是看不懂
那咱可以换句话讲
▼
就是,“个人征信中心官网.com”被恶意注册,背后关联了诈骗网站,当你在浏览器内输入“个人征信中心官网.com”时,自动跳转到了相关联的诈骗网站。迷惑性极强!
真是防不胜防有木有
那么日常生活中
我们要注意哪些事项防止被骗呢
下面这几点快记好!

深圳市反电信网络诈骗中心提醒——
02 果断拒绝以影响征信为由关闭或注销账户的要求
个人征信由中国人民银行及其派出机构统一管理,任何机构或个人无权随意删除或修改信用报告中展示无误的不良信息。
03 审慎回应添加好友共享屏幕的请求
添加好友共享屏幕是虚假征信类诈骗的固定套路,不要轻易下载视频聊天或屏幕共享软件与陌生人聊天,更不要在共享屏幕中进行银行账户操作,以防个人信息泄露。
04 严格禁止向陌生人转账或借贷
对于陌生人要求操作转账或借贷,坚决不予理会,并拒绝透露个人身份证件号码、银行账户、验证码、密码等个人信息。
如遇诈骗,请立即拨打反诈专线96110紧急止付,并保留手机上所有记录到就近派出所报案。
好啦
以上这些知识点
你都记好了吗?
赶紧转发出去
提醒你身边的人吧!










